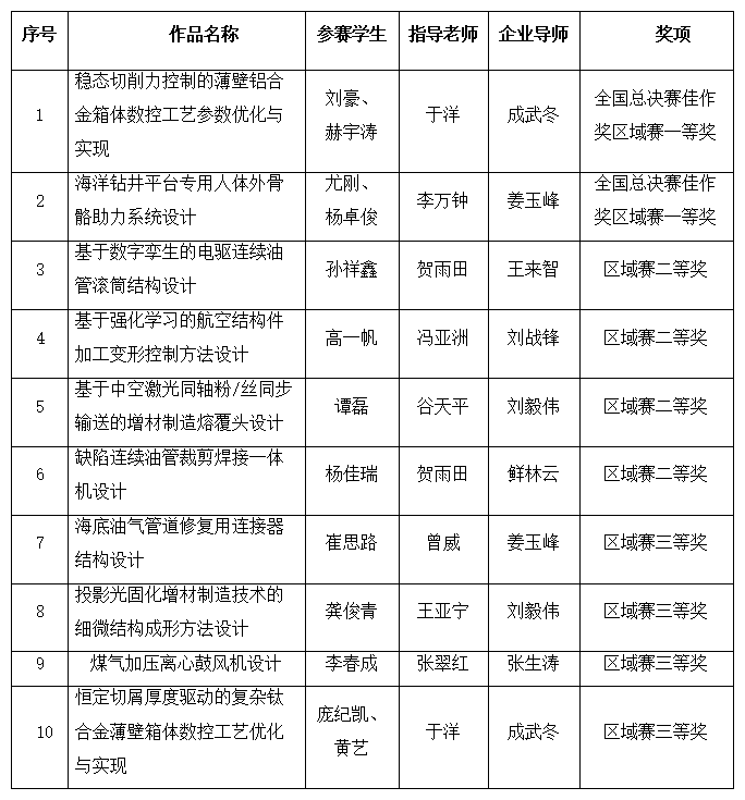
2025年6月1日-2日,由中国机械工程学会、中国机械行业卓越工程师教育联盟主办,广东工业大学承办的2025年中国大学生机械工程创新创意大赛“精雕杯”毕业设计全国总决赛在广东工业大学顺利举行。大赛经过函评、区域赛、全国决赛等环节角逐,beat3652件区域赛一等奖作品直通全国总决赛,并获得全国佳作奖。本次大赛beat365共提交作品20件,其中,获一等奖2件,二等奖4件,三等奖4件。此次成绩是beat365学生参加此项赛事以来历史最好成绩。
毕业设计作为检验本科生学业成果的关键环节,既是学生综合运用专业知识、开展创新研究的重要实践平台,更是培养解决复杂工程问题能力、实现理论知识向实践能力转化的最终考核,对促进学生提升专业素养、培养职业能力以及增强社会适应性具有不可替代的作用。
据悉,本届毕业设计大赛于2024年11月24日正式启动以来,得到了联盟高校和企业的广泛关注和大力支持,包括清华大学、浙江大学、上海交通大学在内的148所学校提交了1583项作品,1523项作品通过形审进入区域赛评审,其中个人项目1358项,团队项目165项。经332名高校专家评审,共收到4125份评审意见。经公示,最终来自111所高校的238项作品获区域赛一等奖入围全国总决赛(其中,个人项目200项,团队项目38项)。

- 文字:李万钟
- 图片:李万钟
- 编辑:文爱国
- 审核:崔璐